複星聯合的鑫聯星癌症海外醫療保險怎麼樣
時間:2026-04-07 10:44:47
woguoxianzaideaizhengweijishiyuefayanzhongle,meiniandefabinglvdouzaibuduantigao,dancunhuolvyizhimeiyoushangqu,muqianaizhengdehenduoxinyaoqishidouzaimeiguonabian,ruguofumeizhiliaodehua,zhiliaofeikeshifeichangangguide,suoyixiamianduobaoyuxiaobiangeidajiatuijianyikuankeyifumeizhiai的這麼一款產品,複星聯合的鑫聯星癌症海外醫療保險
一、基本信息:
投保年齡——30天-60周歲
保障期限——保至70/80歲或者終身
付款期限——5/10/15/20/30年
最高保額——600萬
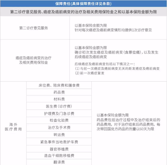
二、保險責任:


三、產品特點:
1、一次投保,長期保障,續訂無憂
保險期間可選保至70歲、80歲、終身
2、全麵守護,無限次數,無間隔期
保險期間內,每期癌症和癌前病變(含新發、複發、轉移)可以申請第二次診斷和治療,去美進行治療,沒有限製;無疾病間隔限製
3、就醫全流程閉環服務,省心安心
遠程視頻診療,受不了家庭看海外頂級專家;密切協助海外醫療和行程安排,直接返回全國後支付全程
4、返國後和藥物歸還後,國內醫生定期電話隨訪,外國醫生定期跟進編寫,直接獲得優質醫療資源;方便配藥,送藥上門
四、小編總結:
以上就是複星聯合鑫聯星癌症海外醫療保險的全部保障內容了,如果對這款產品感興趣的話,可以找多保魚小編來聊一聊!
版權聲明:部分文章內容或圖片來源於網站,我們尊重作者的知識產權。如有侵犯,
請聯係我們,我們會在第一時間刪除。聯係方式:dby@91duobaoyu.com
多保魚

